你好,请登录
免费注册
网站首页
会员中心
手机站
扫一扫手机访问
微信公众号
微信扫一扫关注公众号
网站导航
网站首页
网站源码
站长资讯
站长导航
站长论坛
站长教程
游戏论坛
IDC活动
商品
店铺
热门搜索:
购物车
0
购物车中还没有商品,赶紧选购吧!
全部商品分类
网站源码
齐博源码
PbootCMS源码
齐博源码
PbootCMS源码
文章博客
新闻资讯
网址导航
公司企业
帝国源码
WordPress源码
其他源码
推荐产品
游戏源码
传奇游戏
传奇游戏
复古
沉默
推荐产品
文档
合同
合同
建筑
贸易
租借
推荐产品
图片
推荐产品
网上商城
店铺街
网站源码
游戏源码
我要开店
帮助中心
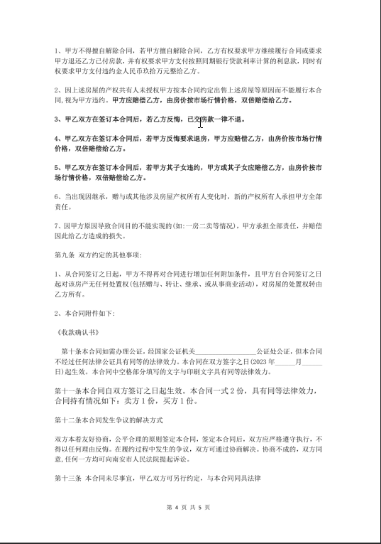
安置房买卖合同
首页
商城系统
文档
合同
建筑
购房合同
商品内容
收藏商品 (0)
安置房买卖合同
商品价格
商城价:
0.10
市场价:
0.10
元
已售: 0 件
扫一扫手机访问
服务:
由
合同示范文直营旗舰店
发货并提供售后服务。
请选择规格
立即购买
看了又看
猜你喜欢
正品行货放心选购
天天低价畅选无忧
多地直发极速配送
七天无理由退换货
用户指南
购物指南
常见问题
配送方式
验货与签收
配送时间及运费
订单查询
支付方式
在线支付
余额支付
售后服务
退货说明
取消订单
关于我们
公司简介
020-28998648
工作时间:09:00 - 18:00
好友
朋友圈
收藏夹
我的会员
购物车(
0
)
优惠券
我的订单
我的资产
我的收藏
客服中心
返回顶部